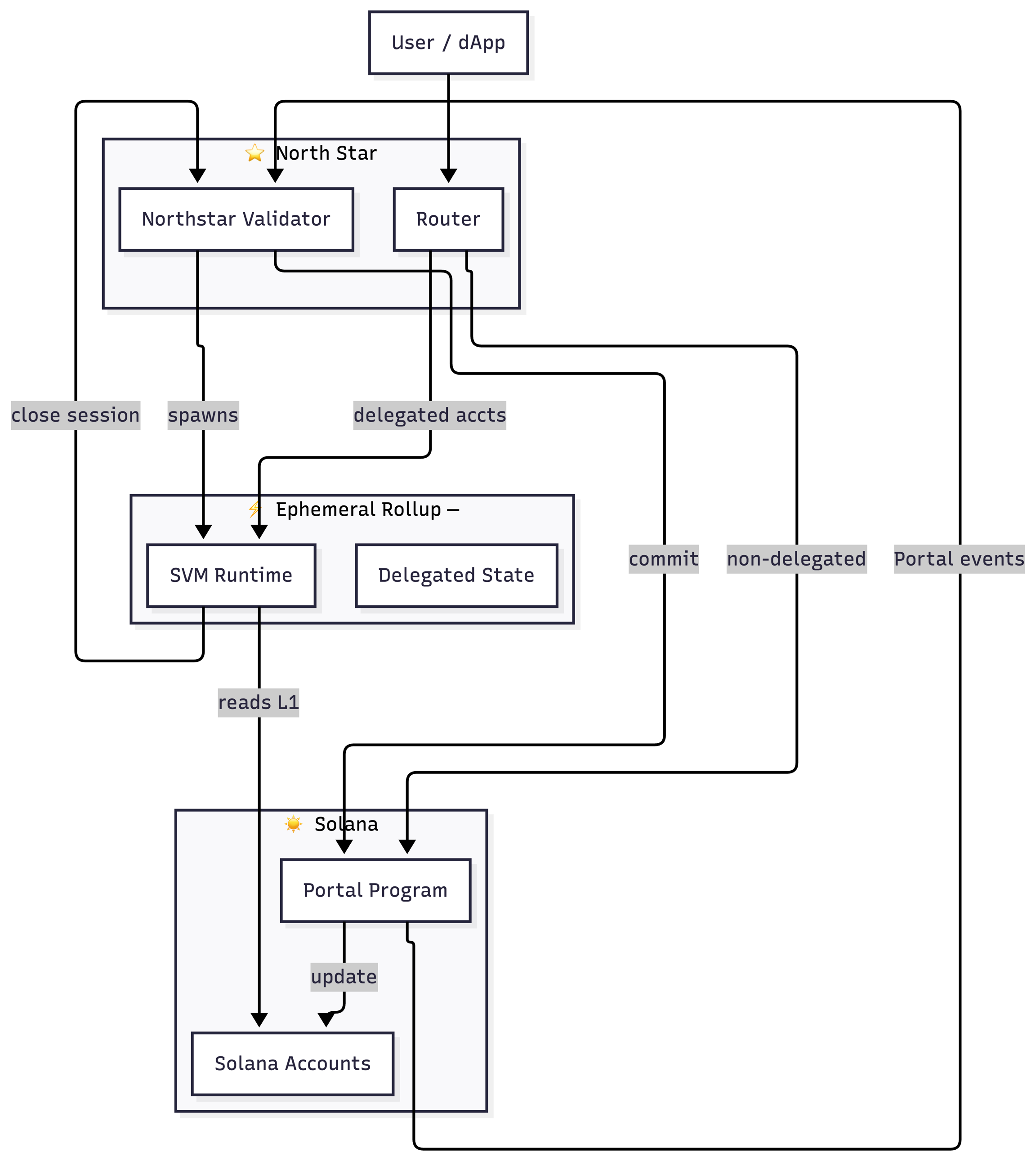
Architecture
North Star consists of four core components that work together to enable ephemeral, high-performance execution on top of Sonic SVM.

System Components
Portal Program
Sonic SVM / L1
Single source of truth — sessions, delegation, deposits, finalization, disputes
Northstar Validator
Off-chain
Watches L1 events, provisions ERs, manages lifecycle, posts checkpoint bonds
Ephemeral Rollup
L2 (ephemeral)
Short-lived SVM runtime for high-speed execution of delegated state
Router
Off-chain
Stateless tx routing — inspects delegation status, routes to ER or L1
Portal Program (L1)
The Portal is a Solana on-chain program and the single source of truth for the entire North Star protocol.
Session Management — Creates, tracks, and closes Ephemeral Rollup sessions. Each session has a unique ID, fee deposit, and bounded lifetime.
Account Delegation — Transfers ownership of specified accounts to the Portal program. Delegated accounts are locked on L1 — no L1 transaction can modify them until the session closes.
Fee Deposits & Withdrawals — Users deposit SOL/tokens to fund ER execution. Fees are released to the sequencer upon successful settlement or returned upon cancellation.
State Finalization — Receives committed state from the Validator, updates delegated account data on L1, and transfers ownership back to the original program.
Dispute Interface — Accepts challenges, manages the bisection protocol, and enforces slashing.
Northstar Validator
Off-chain software that watches the Portal Program for events and manages ER lifecycle.
Listens to
SessionCreatedevents → provisions an ER instanceListens to
AccountDelegatedevents → marks accounts as writable in the ERBootstraps each ER with the current L1 state of all delegated accounts
On session close: stashes execution results and submits state commits to the Portal
Posts Checkpoint Bonds every ~30 seconds with state hashes for the dispute game
Ephemeral Rollup (L2)
A short-lived, dedicated SVM runtime instance. Each ER:
Runs a full SVM execution environment (same instruction set as Solana L1)
Has write access only to delegated accounts — non-delegated accounts are rejected
Can read any L1 account in readonly mode — enables composability with L1 programs, oracles, token balances
Processes transactions at >1M TPS with <50ms confirmation
Terminates when the session closes — zero residual infrastructure
Router
A transparent, stateless transaction routing layer:
If any referenced account is currently delegated → route to the corresponding Ephemeral Rollup
If no referenced accounts are delegated → route to Solana L1 RPC
Queries delegation status from the Portal Program — deterministic, no local state
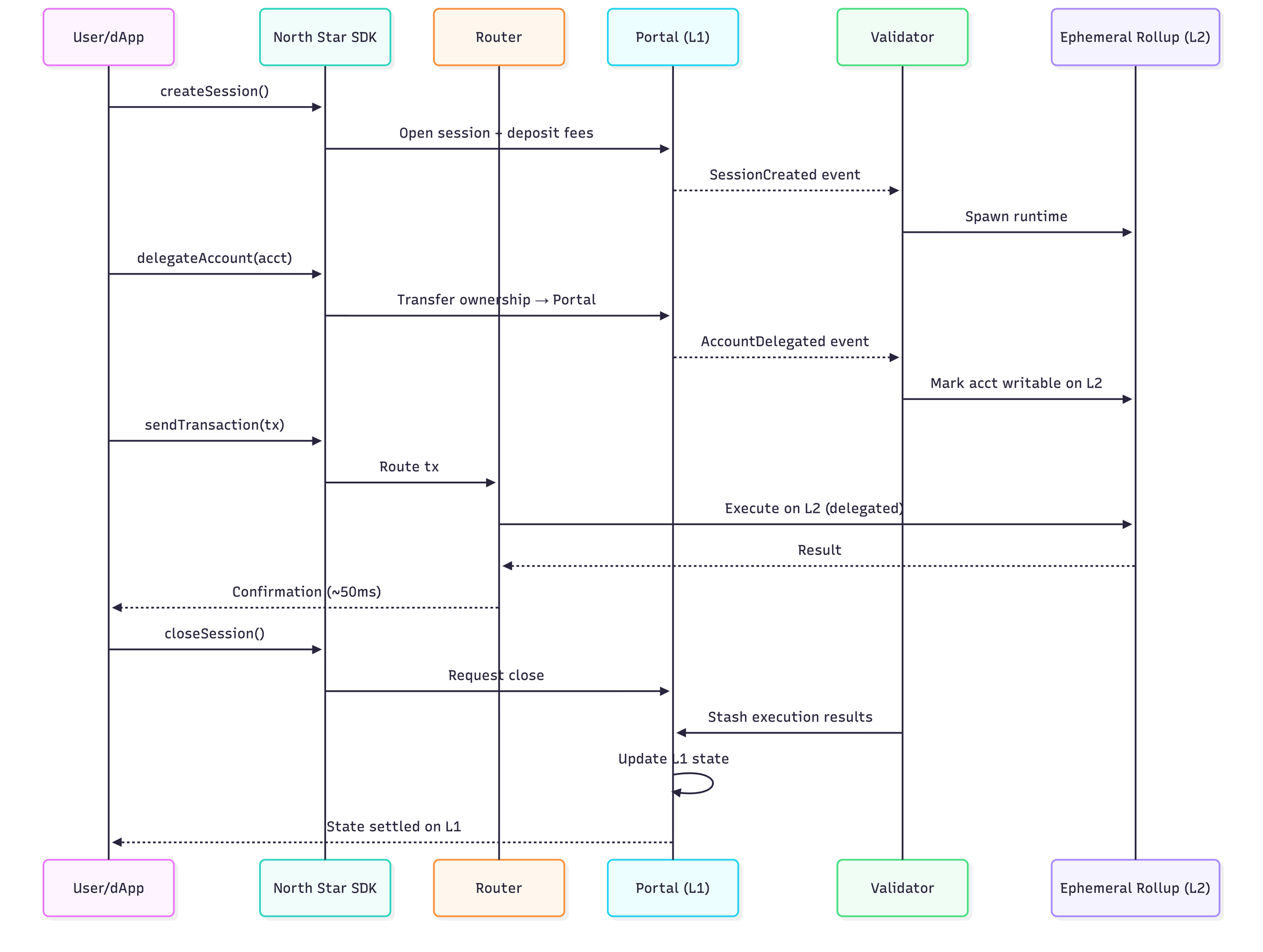
Data Flows

Provision — dApp calls
createSession()via SDK → Portal opens session on L1, deposits execution feesDelegate — dApp calls
delegateAccount(pubkey)→ Portal transfers account ownership, Validator marks writable on L2Execute — User sends transactions → Router routes to ER → SVM executes at wire speed → confirmation in ~50ms
Checkpoint — Every ~30 seconds, Validator posts a Checkpoint Bond with state hash of all delegated accounts
Settle — Session closes → Validator stashes final state → Portal updates L1 accounts → ownership returns to original program
Read Path (L2 → L1)
ERs can read any Solana L1 account in readonly mode, enabling: oracle price feeds (Pyth, Switchboard), SPL token balance checks, and calls to L1 programs that only require readonly access. Read latency is bounded by L1 RPC round-trip (~50-100ms from a co-located validator).
The SDK
The North Star SDK is the primary developer interface. It abstracts sessions, delegation, routing, and settlement into a clean API:
Session management — create, extend, close sessions
Automatic delegation — handles account ownership transfer to/from Portal
Transaction routing — transparently routes to ER or L1 based on delegation status
Fee estimation — calculates required deposits based on expected CU consumption
Last updated
